How to Reduce USDT Wallet Transfer Fees: Practical Tips
Sending USDT is deceptively simple: you type an address, choose a network, and hit confirm. But the fees you pay can swing from a few cents to over $20 for the same amount of USDT, mainly depending on the chain you use and whether an intermediary adds extra charges. Multiple 2026 network comparisons show that Ethereum transfers can spike into the $5 to $20+ range during congestion, while Tron, Solana, Polygon, and BNB Chain are often far cheaper for basic transfers (fee ranges vary by conditions and platform policies) (NFTPlazas on exchange fees, Cryptomus on USDT fees).

Why USDT wallet transfer fees feel random (but are not)
The biggest unlock is understanding that "USDT transfer fees" usually include two different cost layers:
1) On-chain network fees (gas)
These are paid to the blockchain, not to USDT itself, and not to your wallet app. You pay gas in the chain's native coin (for example, ETH on Ethereum, TRX on Tron, BNB on BNB Chain, SOL on Solana). Network design and congestion drive the price. Ethereum has lower throughput and intense demand, which can push fees up sharply (VentureBurn network comparison).
2) Platform withdrawal fees (often the hidden culprit)
Centralized platforms frequently charge a fixed withdrawal fee that can be much higher than the underlying gas, and it may still be labeled "network fee" in the UI. This is why two people can "use the same network" and still pay different totals depending on where they withdraw from (NFTPlazas on withdrawal fees, Wallet.tg fee table example).
Key takeaway: a USDT wallet can only help you optimize the parts you control (network choice, timing, transaction settings, routing). It cannot change what the chain charges, but it can prevent expensive mistakes.
Fee comparison by network: where the real savings come from
For simple USDT transfers, the chain you choose is usually the #1 lever. Below is a practical cheat sheet based on early 2026 ranges aggregated across multiple references (fees are approximate and volatile) (TransFi network guidance, MEXC network comparison, Cryptomus).
| USDT network (token standard) | Typical simple-transfer fee range (USD, approx.) | Gas token you need | Best for | Watch-outs |
|---|---|---|---|---|
| Ethereum (ERC-20) | $1 to $20+ | ETH | High-value transfers, Ethereum-native DeFi access | Congestion spikes; small transfers can become uneconomical |
| Tron (TRC-20) | $0.0003 to $0.30 (often), sometimes higher | TRX | Low-cost transfers, payouts, remittances | Different trust profile vs Ethereum; always match networks |
| BNB Chain (BEP-20) | $0.05 to $0.50 | BNB | Low-fee EVM transfers, broad exchange support | Centralization concerns; scam tokens exist |
| Polygon | Under $0.10 often | MATIC | Cheap transfers with EVM compatibility | Recipient support varies by platform |
| Arbitrum / Optimism (L2s) | Roughly $0.10 to $1 | ETH | Lower-fee Ethereum-style usage | L2 availability varies on exchanges |
| Solana | Often under $0.01 to $0.50 | SOL | Very low-fee transfers in Solana ecosystem | Different wallet/address model; support varies |
| Avalanche C-Chain | Often $0.01 to $0.50 | AVAX | Low-fee transfers, Avalanche ecosystem | Support varies across platforms |

Case study: reducing fees for a frequent USDT sender (3 transfers per week)
This is a real-world pattern we see often: someone receives USDT on one chain, then repeatedly pays high fees moving it around because of habit and unclear network selection.
Starting situation
A US-based freelancer is paid in USDT, then moves USDT three times per week:
- From a platform withdrawal to a self-custody wallet.
- From the wallet to another venue.
- Occasionally to a family member for cross-border support.
They default to ERC-20 "because it's the most common," and they do small transfers (for example, $50 to $200 each time). During busy periods, fees can rival the amount being moved.
What changed (fee-focused workflow)
They implemented a three-part workflow:
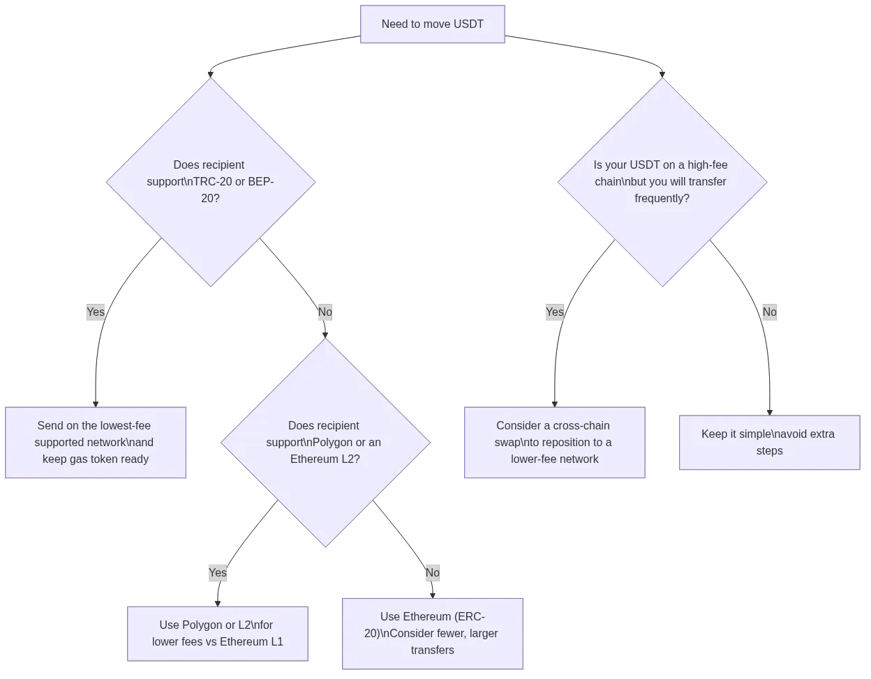
- Pick the cheapest network both sides support
If the destination supports TRC-20 or BEP-20, choose that for routine transfers (common guidance across network comparison sources) (MEXC network comparison, Switchere on BEP-20, TransFi payments-focused view). - Avoid paying "fees twice" with unnecessary hops
They stopped doing "withdraw on expensive network now, fix it later." Instead, they mapped the full path first:- Where is the USDT now (which chain)?
- What chain does the recipient actually accept?
- What is the platform's withdrawal fee on each available network?
- Keep small balances of gas tokens on the chains they use
A common failure mode is having USDT but not having ETH, TRX, or BNB to pay gas, forcing an extra step (and extra fees). Keeping a small buffer of the correct gas token prevents that.
Result: they shifted most routine transfers off Ethereum mainnet, reduced surprise fees, and made costs more predictable. They still used ERC-20 when it was truly required (for example, if a destination only accepted Ethereum mainnet).
Practical tips to cut fees in any USDT wallet (without taking extra risk)
Time your transfers when networks are quieter
Ethereum fees are highly time-dependent. If a transfer is not urgent, waiting for off-peak periods can materially reduce gas (NFTPlazas). Many wallets show "slow / standard / fast" presets; "standard" is often enough for simple transfers.
Use gas settings carefully (especially on EVM chains)
Advanced gas controls can save money, but setting gas too low can create stuck transactions. If you are a beginner, prefer the wallet's default estimate rather than manual tweaking (wallet UX comparisons frequently note that misconfigured gas settings are a source of user frustration) (Alchemy Web3 wallet overview).
Reduce platform withdrawal fees (the "not really network" fee)
Before withdrawing USDT, compare the platform's fee schedule across networks. Many users blame chains for costs that are actually fixed platform fees (Wallet.tg fee example, NFTPlazas).
Double-check network matching to avoid irreversible loss
"ERC-20 vs TRC-20 vs BEP-20" is not a cosmetic choice. Sending on the wrong network can lead to unrecoverable funds unless the recipient controls the destination and supports recovery. Treat network selection like selecting the correct bank routing rail.
Keep security in the loop
Chasing the lowest fee is not worth using unknown bridges or suspicious contracts. Stablecoin activity is also a common vector for scams and social engineering (CloudSEK scam report). Follow self-custody hygiene like backing up your recovery phrase securely and verifying addresses (Ledger security checklist).
How FoxWallet helps reduce transfer friction while keeping self-custody
The goal is not to promise "zero fees." The goal is to make smart, repeatable choices so your average cost drops over time.
1) Multi-chain USDT visibility in one place
With a multi-chain USDT wallet, you can hold and view USDT across multiple networks without juggling separate apps and constantly switching contexts. That matters because fee optimization starts with knowing where your USDT is and which network it is on.
FoxWallet is a non-custodial, multi-chain decentralized wallet designed for unified asset management across chains, with automatic asset detection and real-time on-chain synchronization. That reduces operational mistakes that often create extra fees (like sending from the wrong chain and needing costly recovery attempts). You can learn more on the FoxWallet website.

2) Built-in cross-chain swaps for repositioning (fee strategy, not hype)
When your USDT ends up on a high-fee chain, repositioning it to a lower-fee chain can be rational if you expect multiple future transfers. FoxWallet's built-in cross-chain swap and multi-chain swap aggregation is designed to route for pricing and liquidity while reducing hidden costs like unnecessary hops or poorly priced routes (per the product brief).
Practical rule: cross-chain moves add an extra step, so they are most useful when you will "earn back" that cost via many cheaper transfers afterward.

3) Security-first self-custody while optimizing cost
FoxWallet's non-custodial design (users control keys; local encryption) helps avoid exchange counterparty risk while still enabling on-chain operations. It also includes pre-transaction risk alerts and phishing/malicious contract recognition, which matters because one compromised approval is more costly than any gas fee.
Reminder: USDT also carries issuer and compliance realities. Tether can freeze addresses under certain circumstances, and stablecoin flows are monitored in broader crypto crime reporting (TRM Labs 2026 crypto crime report, legal overview of Tether freezes). Fee savings should never come at the expense of safe, compliant usage.
CTA (practical next step)
If you want one interface to manage USDT across multiple networks and choose lower-fee routes more intentionally, start with FoxWallet and set up two habits immediately: keep small gas-token balances on the networks you use, and confirm network compatibility before every send.